Ένας χάρτης μας πληροφορεί (α)
Εννοιολογική Χαρτογράφηση μαθήματος
- Κάνε κλικ στο παρακάτω εικονίδιο
Δραστηριότητες
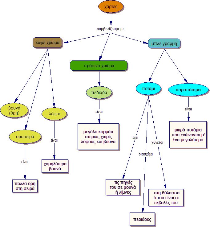
Γεωγραφικός χάρτης
- Μπορείς να καταλάβεις βλέποντας τα χρώματα πού βρίσκονται τα βουνά, οι πεδιάδες και τα ποτάμια;
- Από πού ξεκινούν τα ποτάμια, τι διασχίζουν και πού χύνονται τελικά;
- Πώς λέγεται το σημείο όπου ένας ποταμός χύνει τα νερά του;
Γεωγραφικοί όροι
- Βρες στο λεξικό τη σημασία των παρακάτω γεωγραφικών όρων: βουνό, πλαγιά, κορυφή, λίμνη, πεδιάδα, ποτάμι, όχθη, εκβολή. Μπορείς να κοιτάξεις και στο ηλεκτρονικό λεξικό.
|
 |
|
-
Διάλεξε μια από τις δύο παρακάτω ομάδες γεωγραφικών όρων και ζωγράφισε το δικό σου χάρτη σημειώνοντας πάνω του με βελάκια τις λέξεις αυτές. Μπορείς να ζωγραφίσεις σε χαρτί με ξυλομπογιές ή στο πρόγραμμα "Ζωγραφική" του υπολογιστή σου.
ποτάμι
όχθη
παραπόταμος
εκβολές |
βουνό
πλαγιά
κορυφή
πρόποδες |
|