Τα μέσα συγκοινωνίας και μεταφοράς στη ζωή μας
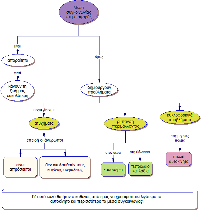
Εννοιολογική Χαρτογράφηση μαθήματος
- Κάνε κλικ στο παρακάτω εικονίδιο
Δραστηριότητες
- Παρατήρησε με προσοχή τις παρακάτω μέσα συγκοινωνίας και σκέψου ποιες θετικές και ποιες αρνητικές συνέπειες έχει η χρήση τους.
