Εννοιολογική Χαρτογράφηση μαθήματος

 

  • Κάνε κλικ στο παρακάτω εικονίδιο

 

thumbnail

 

 

Δραστηριότητες

 

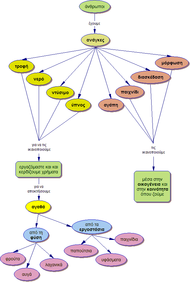
  • Οι άνθρωποι έχουμε ανάγκες, όπως αυτές που αναφέρονται παραπάνω. Μπορείς να σκεφτείς και άλλες ανάγκες όπως και τα αγαθά που τις ικανοποιούν;

 

  • Έχουμε όλοι οι άνθρωποι τη δυνατότητα να ικανοποιήσουμε τις ανάγκες μας;

 

image
image
image
image

 

 

backbutton